2021年3月 第2页
-
币安流动性挖矿首次支持BNB,并开放BNB/BUSD、BNB/BTC、BNB/ETH币对池!
币安流动性挖矿(Binance Liquid Swap)现已支持BNB挖矿,并开放BNB/BUSD、BNB/BTC、BNB/ETH币对池。为感谢用户支持,币安将...
-
币安Staking上线OGN高收益锁仓活动,年化高达47.79%
币安Staking平台将于2021年03月04日20:00(香港时间)上线OGN高收益锁仓活动,年化高达47.79%,邀您体验。参与方式:先到先得计息周期:锁仓...
-
币安将上线 XEM、BTCST 1-25倍 U本位永续合约
币安本周将上线 XEM、BTCST 1-25倍 U本位永续合约,具体上线时间如下:香港时间2021年03月03日15:00上线 XEMUSDT 1-25倍 U本...
-
币安创新区上市Stafi(FIS)
币安创新区将于2021年03月03日16:00(香港时间)上线Stafi(FIS),并开放 FIS/BTC、FIS/BUSD、FIS/USDT 交易对,FIS充...
-
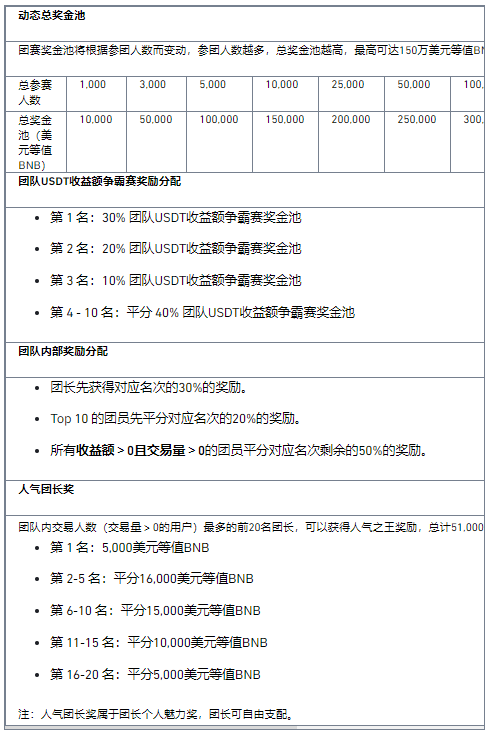
2021币安合约春季千团大战
值此春暖花开之际,为回馈广大用户对币安合约的支持,币安合约开启第三轮千团大战。本次活动包含团队USDT收益额争霸赛、日收益率挑战赛、人气团长奖和投票打Call奖...
-
币安创新区上市Badger DAO(BADGER)
币安创新区将于2021年03月02日16:00(香港时间)上线Badger DAO(BADGER),并开放 BADGER/BTC、BADGER/BUSD、BAD...
-
币安U本位合约交易系统升级公告
币安将于2021年03月02日上午 09:00(香港时间)开始U本位合约交易升级,升级时长预计1小时。期间将暂停U本位合约、期权(App)交易及杠杆代币申购/赎...
-
币安币本位合约维持保证金调整公告
为了更好地规范市场和防范市场风险,币安合约自上周起开始对以下币本位合约的维持保证金率阶梯进行定时调整,预计在10周内调整完成。本周调整时间为2021年03月02...









